为积极响应党中央大兴调查研究之风的号召,推动学习贯彻习近平时代中国特色社会主义思想主题教育深入开展,聚焦解决思想政治理论课实践教学中存在的突出问题,进一步加强和改进学校思政课实践教学内容、模式、教学方法等,提升思政课教学工作质量,推进“大思政课”建设,马克思主义学院结合发展实际,回应教学问题的关切,选择了“思政课实践教学改革”这一主题作为调查研究的主题。
高度重视 成立专项调研小组推动工作纵深发展
为了高效有序推动调研工作的开展,我院迅速成立了由马院骨干组成的调查研究工作小组,明确了调研内容为全面了解我校思政课实践教学改革的总体情况、经验做法、缺点不足和改进措施。拟定了调研工作方案,针对教师访谈问题、制定调查问卷、组织学生填写问卷及回收问卷后对问卷的分析、撰写调查报告、撰写调研报告等方面工作,合理分配了任务。
集思广益 把脉调研重难点精准发力
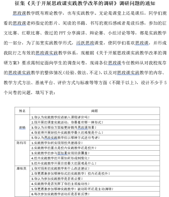
我院以“征集调查问卷问题”的形式向马院全体教师征集问题,集思广益,意在以最接地气,最能直接了解学生真实想法的切入点制定问卷。


在此基础之上,调研工作小组再次召开制定问卷研讨会,对制定问卷的方向、问卷所涉及的几方面重要问题和具体问题的设置等问题进行了细致的探讨。这次研讨会集中了小组成员的意见,丰富了大家对这次调查研究活动内涵的认识,有力地推动了工作的发展。最后,面向全校学生进行调查问卷的发放与填写。

▲调研工作小组召开研讨会
后续将结合问卷调查结果和座谈会记录认真总结、撰写调研报告。通过评估调查结果,了解学生对实践教学的认识、期待和学习水平,得知学生的心理状况和行为表现,以便“因材施教”地开展思政课实践教学工作;对我校实践教学进行评价,进而对思政课实践教学的内容、实施和组织效果进行评估和考核,为今后实践教学的开展提供科学的理论和数据支持;针对调查结果,提出针对性的改进措施,形成我校特色的思政课实践教学模式,切实提高思政课教学实效性。推动思政课教学真正实现入脑、入心,达到沟通心灵、启智润心、激扬斗志的目标,深入落实立德树人根本任务,着力培养德智体美劳全面发展的社会主义建设者和接班人,着力培养担当民族复兴大任的时代新人,不断开创新时代思政课教学工作新局面。
思想政治理论课实践教学状况调查问卷
同学:您好!
思政课教学既有理论教学,也有实践教学。无论是课堂上还是课后,同学们观看的思政课老师指定的影片、阅读的书籍、书写的观后感或者是读后感,参加的征文比赛、红歌比赛、做过的 PPT 分享演讲、辩论赛、小组讨论等等,都是实践教学的一部分,为了拓宽实践教学形式,活跃思政课堂,使同学们喜欢思政课,并形成我院行之有效的思政课实践教学体系,我们设计了以下问卷调查,此项调查以无记名的方式进行,并不会披露个人信息,绝不会给您带来任何麻烦,恳请认真填写,将最真实的想法告知我们。衷心感谢您的参与和支持!注意事项:
请按照问卷的提问顺序逐一填答,以免漏答。本问卷中的题目是多选题的均有标注,其余为单选题或简答题。
请在您认为合适的选项序号上直接打“√”另外如果需要直接填写的内容,请直接填写如遇到不恰当或无所适从的问题,请直接写明“无”。
1、您的性别?
□男
□女
2、您的年级?
□大一
□大二
3、目前几门思想政治课中,你们学校哪些课程实施了实践教学:(多选题)
□《习近平新时代中共特色社会主义思想概论》
□《毛泽东思想和中国特色社会主义理论体系概论》
□《思想道德与法治》
□《形势与政策》
□《中共党史》
4、学校思想政治课开展的实践教学有哪些形式:(多选题)
□任课教师组织的分组展示、案例点评、材料分析等课堂实践活动
□学校组织的各种参观考察和社会调研等校外实践活动
□学生自行参与的假期社会实践或者社会调查活动
□学校组织的素质教育讲座报告等
□学校建立校外思想政治理论课教学实践基地开展的实践活动
□学校组织的各种德育活动
□学校组织的各种主题教育活动
□思政类的公众号、主题网站等建设的实践活动
□学生社团实践活动
□校园广播站、校园板报、学生办报等实践活动
□其它( )
5、思想政治课的实践教学形式中,您更喜爱哪些形式:(多选题)
□任课教师组织的分组展示、案例点评、材料分析等课堂实践活动
□学校组织的各种参观考察和社会调研等校外实践活动
□学生自行参与的假期社会实践或者社会调查活动
□学校组织的素质教育讲座报告等
□学校建立校外思想政治理论课教学实践基地开展的实践活动
□学校组织的各种德育活动4
□学校组织的各种主题教育活动
□思政类的公众号、主题网站等建设的实践活动
□学生社团实践活动
□校园广播站、校园板报、学生办报等实践活动
□其它( )
6、您对于教师课堂上组织的案例讨论或要学生课后制作电子课件并在课堂上讲解的看法:
□很感兴趣,积极参与能扩大知识面,开阔学生视野,值得提倡
□可以活跃课堂气氛,调动积极性,乐于倾听其他同学的讲解
□不感兴趣,无所谓
□完全反感,认为多此一举
7、您对于教师在课堂实践中,分组讨论研究某个课题,最后由小组长代表组员发表意见的
感受是
□很感兴趣,可以增进交流
□可以学习到每位同学的优点,认识自己的不足
□能够给自己展示自己的舞台,锻炼口才
□非常厌恶
8、您对学校开展的公益活动、社团活动、文体活动、德育主题活动、技能大赛等活动感受
如何:
□次数很多,形式丰富,充分调动学生热情
□次数较多,但吸引力不够
□次数较少,没什么影响几乎没有
9、您希望社会实践教学环节应采取的最佳方式是:
□院系部联系实践单位,老师带队深入社会调查实践
□由学生自行参与社会调查实践
□其他
10、您认为开设思想政治课的意义在于:(多选题)
□教学环节的需要
□意识形态教育的需要
□有益于提升大学生思想政治理论知识、能力与素养
□有助于了解社会现实
□无太大意义
11、通过思想政治课理论学习,您是否有收获:
□很大
□还可以,有一定效果
□基本没有,持怀疑态度
□根本没有任何收获,纯粹浪费时间
12、您认为影响思想政治课教学效果的主要因素是:
□教学手段单一,灌输填鸭式教育
□大班教学,课堂组织难度较大
□师生互动效果不明显
□实践环节形同虚设
□思政教育队伍整体素质
□社会等环境因素
□学校的党政领导部门不够重视5
13、通过实践教学你希望提高哪些能力:(多选题)
□认知能力
□团队合作
□自我学习
□人际沟通
□创新能力
□组织协调
□分析判断
□信息化运用
□其他( )
14、
你认为哪些方面会影响思政课实践教学效果?(多选题)
□教师的教学态度与授课能力
□时间、形式安排
□个人时间、精力投入程度
□专业培养与思政实践教学内容的匹配
□实践教学内容的丰富、难易程度
□学校领导的重视程度
15、你认为思政实践教学应以哪种方式进行考评?
□以专题报告、研究性学习成果等形式单独考核
□以百分占比的形式纳入相应的思政课考核
□其他
16、您认为实践教学环节对理论教学的意义有哪些:(多选题)
□增加了课堂互动,调动了学生学习的积极性,有助于学生更好理解课程内容
□校内实践活动扩大了学生的知识面,提升学生各方面能力,促进理论与实践相结合
□学生走出校门接触社会,为将来工作积累经验
□没有多大意义
□其他
17、您认为思想政治理论课理论教学和实践教学的关系是:
□实践教学更重要
□理论教学更重要
□实践教学与理论教学同样重要
□无所谓哪个重要
18、您认为学校思想政治理论教学的实践教学开展状况如何:
□效果很好
□效果一般
□徒有虚名,很少或几乎没有
□其他
19、您认为是否应当加强思想政治理论课实践教学环节:
□赞成
□可以接受,但是方法形式要适当
□没有太大必要
□无所谓
20、针对当前现状,为提高高校思想政治课教学质量,推进实践教学体系改革,从学校宏观
方面考虑,您认为应当:6
□完善教学师资评估机制保证教学质量
□建设一支专业的思想政治专业师资队伍,提升整体素质
□积极组织学生参与社会调研实践知行统一
□安排社会实践巩固教学成果
□多建立校内外实践基地
□多开展各种主题活动或德育活动
□其它,说明( )
21、对于思想政治理论课实践教学内容您感到疑惑的问题还有哪些?
22、你希望学校在思想政治理论课实践教学环节采取哪些更好的措施来有效促进?